상급종합병원 45개 지정…이대목동·강릉아산·삼성창원·울산대병원 등 신규 포함

기사입력 2020-12-29 18:43


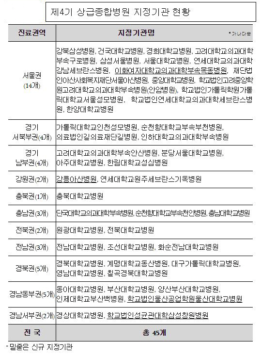
보건복지부는 제4기(2021~2023년) 상급종합병원으로 45개 의료기관을 지정했다고 29일 밝혔다.

상급종합병원은 중증질환에 대해 난도가 높은 의료행위를 전문적으로 하는 종합병원으로, 정부는 11개 진료권역별로 인력·시설·장비·진료·교육 등의 항목을 종합적으로 평가해 3년마다 기관을 지정한다.

이번 4기는 2019년도 건강보험 진료실적을 토대로 11개 권역별로 상급종합병원에 필요한 소요병상수를 산출(서울권 1만3350개 등, 총 4만6414개)한 후, 신청 병원 중 고득점 순서로 소요병상수에 맞게 배정한 결과, 총 45개소를 지정하게 됐다.

45개 상급종합병원 중 신규 지정 병원은 이대목동병원과 강릉아산병원, 삼성창원병원, 울산대병원 등 4곳이다.

상급종합병원으로 지정될 경우 건강보험 수가 종별가산율(30%)을 적용받으며, 보건복지부는 앞으로 3년 동안 중간평가 등의 절차를 통해 지정기준 준수 여부를 지속 점검할 계획이다.

보건복지부 오창현 의료기관정책과장은 "향후 상급종합병원이 중증질환에 대한 의료서비스 제공이라는 본연의 기능과 함께 감염병 대응에도 적극 참여할 수 있도록 5기 지정기준을 더욱 개선해 나갈 계획으로, 앞으로 상급종합병원이 코로나19 중증환자 치료에 많은 역할을 해줄 것으로 기대한다"고 전했다.
장종호 기자 bellho@sportschosun.com



2021 신축년(辛丑年) 신년 운세 보러가기

Copyright (c) 스포츠조선 All rights reserved. 무단 전재, 재배포 및 AI학습 이용 금지.

Copyright (c) 스포츠조선 All rights reserved. 무단 전재, 재배포 및 AI학습 이용 금지.

:) 당신이 좋아할만한 뉴스